No products in the cart.
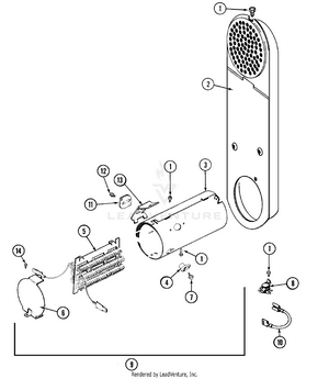
01 - CABINET
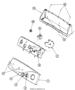
02 - CONTROL PANEL
03 - DOOR
04 - HEATER
05 - MOTOR DRIVE
06 - SUPPLEMENTAL INFORMATION
07 - TUMBLER
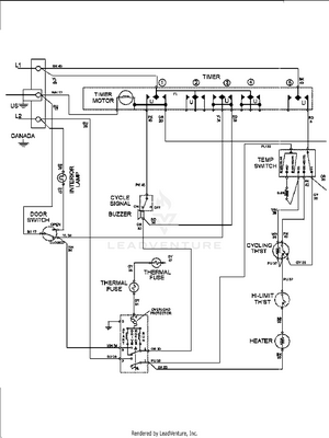
08 - WIRING INFORMATION